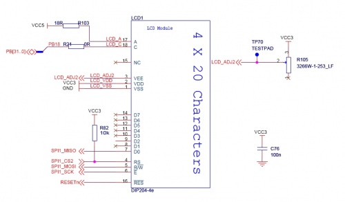
The EVK1100 provides a 4x20 LCD to design Human to Machine Interface for software developments. The LCD reference is the EA-DIP204B-4NLW, a white and blue screen with four lines of 20 characters. The ADJ2 potentiometer can be used to adjust backlight.

The LCD is used as a SPI component. The pinout is as follows:
| LCD Pin | GPIO Name | Alternate function used |
|---|---|---|
| 5 | PA 16 | SPI1_MOSI |
| 7 | PA 17 | SPI1_MISO |
| 6 | PA 15 | SPI1_CLK |
| 4 | PA 19 | SPI1_CS2 |
| 18 | PB 18 | PWM_6 |

The following settings must be applied to use the LCD:
Configuration of the AT32UC3A0512 to use the SPI1 interface
Configuration of the backlight power pin:
PWM channel: backlight intensity modulated by duty cycle or
GPIO: backlight ON/OFF
Configuration of the LCD with application requirements