The EVK1100 provides two USART Interfaces: Usart 0 and Usart 1 RS232 level converters provide proper voltage levels for compliance to the RS232 standard.
Two RS232 connectors are available:

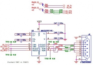
These two USART Interfaces are connected through level adapter to two DB9 connectors.These have the following pinout:
| GPIO Name | Alternate function used |
|---|---|
| PA 01 | U0_TX |
| PA 04 | U0_CTS |
| PA 00 | U0_RX |
| P4 03 | U0_RTS |
| PA 05 | U1_RX |
| PA 06 | U1_TX |
| PA 08 | U1_RTS |
| PA 09 | U1_CTS |
| PB 23 | U1_DCD |
| PB 24 | U1_DSR |
| PB 25 | U1_DTR |
| PB 26 | U1_RI |


With the fix explained just below, the cable to use to connect the EVK1100 USART 1 to any DCE is a male-male crossover DB9 cable with 9 conductors including shield, or any equivalent configuration:
MODEM| |EVK1100 USART1
DCE| |DTE
DB9-F|DB9-M DB9-M|DB9-F
| |
| |
FGND Shield-Shield ---------- Shield-Shield FGND
| |
| |
DCD 1-1 ---------------------> 1-1 DCD
| |
| |
TX 2-2 <--------- ---------> 2-2 TX
| \/ |
| /\ |
RX 3-3 ---------- ---------- 3-3 RX
| |
| |
DTR 4-4 <------- -------> 4-4 DSR
| \ / |
| \ / |
GND 5-5 ---------\/--------- 5-5 GND
| /\ |
| / \ |
DSR 6-6 --------- --------- 6-6 DTR
| |
| |
CTS 7-7 <--------- ---------> 7-7 CTS
| \/ |
| /\ |
RTS 8-8 ---------- ---------- 8-8 RTS
| |
| |
RI 9-9 > ------------------ > 9-9 RI