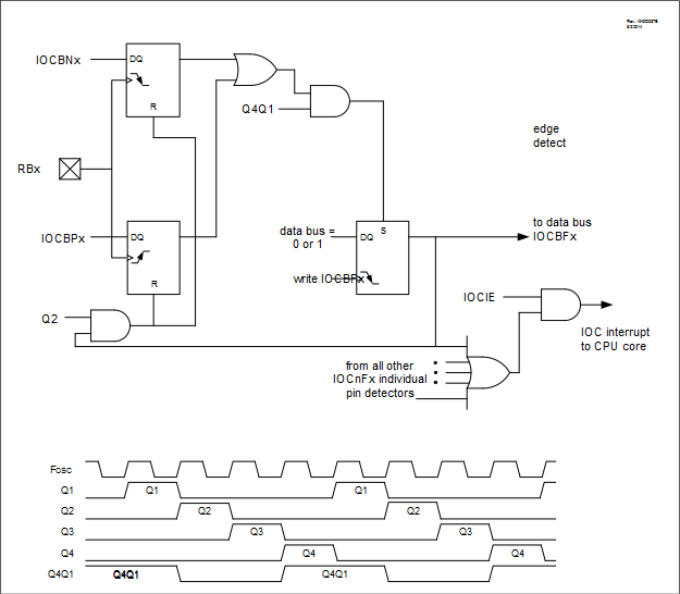
Block Diagram
Figure 1.
Interrupt-on-Change Block Diagram (PORTB Example)
Parent topic:
Interrupt-on-Change