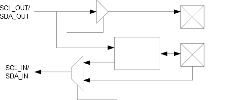
Writing a '1' to the Pin Usage bit in the Control A register (CTRLA.PINOUT) will enable 4-wire mode operation. In this mode, the internal I2C tri-state drivers are bypassed, and an external I2C compliant tri-state driver is needed when connecting to an I2C bus.
