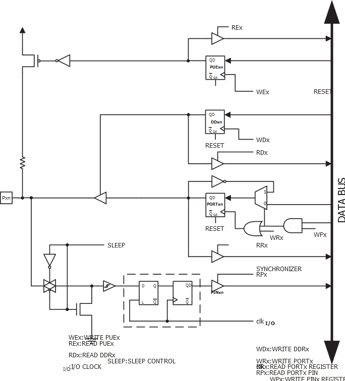
Ports as General Digital I/O

The ports are bi-directional I/O ports with optional internal pull-ups. The following figure shows a functional description of one I/O-port pin, here generically called Pxn.

Figure 1. General Digital I/O
Note: WEx, WRx, WPx, WDx, REx, RRx, RPx, and RDx are common to all pins within the same port. clkI/O, SLEEP are common to all ports.